时间:2025-12-23浏览量: 字号:A
一、项目编号:GZAZ2025-XG-ZX009
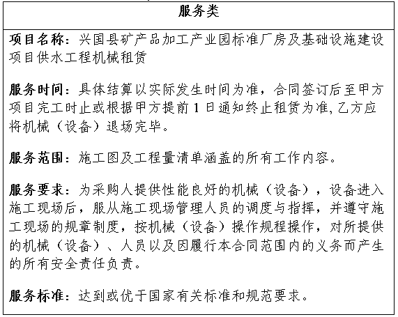
二、项目名称:兴国县矿产品加工产业园标准厂房及基础设施建设项目供水工程机械租赁
三、成交信息
供应商名称:江西林创水利水电工程有限公司
供应商地址:赣州市龙南市中央城商务大厦A-510
四、主要标的信息

五、评审专家名单:谢立君、钟慧宝、吴卿。
六、代理服务收费标准及金额:详见竞争性磋商文件。
七、公告期限
自本公告发布之日起3天。
八、其他补充事宜
无
九、凡对本次公告内容提出询问,请按以下方式联系:
名 称:兴国县益民水利工程有限公司
地 址:赣州市兴国县模范大道御庭嘉园D3-202
联系方式:15607070235
2.采购代理机构信息
名 称:赣州安洲工程管理有限公司
地 址:兴国县将军大道北侧11栋1-15号二层(新阳光商贸公司二楼)
联系方式:15180275793
3.项目联系方式
项目联系人:吴永福
电 话:15180275793